Database Migration Refactoring

Launchpad blueprint:

https://blueprints.launchpad.net/neutron/+spec/db-migration-refactor

The neutron database schema will be made consistent. It will be independent of the configured core plugin and service plugins.

Problem description

The database schema is different based on which core and service plugins are configured. If a new or different plugin is configured after a deployment is started, the earlier migrations that correspond with the new configuration will be missing.

This means that the migration process is not idempotent, resulting in schema versions which depend on the current configuration. In other words, when one environment’s schema is at a specific version it may not be the same as another environment at the same version. This even happens in the same environment during a downgrade if the configuration changes.

Proposed change

Make all migrations unconditional. Make a single point in the migration timeline where all tables are created and the database schema is the same no matter which plugins are used.

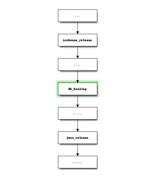
This solution will introduce a “healing” migration that will call the DDLs needed to complete the database schema so that it contains all tables for all database models. This migration will occur in the timeline between the icehouse_release version and the juno_release version.

The refactoring will comprise the following:

  1. Investigation of models and current migrations to establish what is needed to achieve the complete database schema.

  2. A healing migration that ensures that the database schema is complete and consistent. The version will be named db_healing.

  3. All migrations after db_healing will be unconditional. This requires updating the behavior of the –autogenerate for neutron-db-manage, and documentation for developers.

The healing migration will work like any other alembic migration, i.e. it will allow upgrade and downgrade. However, it will be different in the following aspects:

  • In the upgrade direction the healing migration will introspect the schema and only add tables that are missing. Therefore it cannot be run in offline mode. (See also Online Requirement.)

    Upgrade Notes:

    • When the healing migration starts, all table schema changes for existing tables will already be in place (either directly from the model, or from previous migrations). For each missing table, the healing migration will add the table by creating its schema from the model.

    • The healing migration may need to alter some existing tables to match its model. We won’t know for sure until the proposed implementation is tested in more detail. These alterations, if needed, will be dealt with on a case-by-case basis. For more details, see the Implementation section.

  • In the downgrade direction the healing migration will make no schema changes. This means it will not remove any tables.

    Downgrade Notes:

    • If a deployment is upgraded and then downgraded through the healing migration, the schema will contain tables that were not present before. In other words, if a deployment downgrades back to Icehouse or Havana, Neutron will appear and behave as before, yet if you look at the DB it is not the old Icehouse or Havana DB but a healed one.

    • If during the upgrade a table was altered to match its model, then the downgrade will reverse the alteration if needed.

Migration Timeline

../../_images/db-migration-timeline.png

Online Requirement

More reasons why we cannot support offline mode for the healing migration:

  1. We cannot use “create table if not exists” because it is only supported by specific sql dialects.

  2. Dependencies between tables (e.g. foreign keys) mean we would need to check that all tables with dependencies on the current one are already created.

  3. Alembic has no support for conditional DDL.

Alternatives

Instead of a healing migration we could break the migration timeline after Icehouse and create a new one beginning at Juno that includes all tables. A manual script could be provided to convert the schema from the old timeline to the new. This alternative approach has the following disadvantages:

  • It would not allow a downgrade via migration.

  • Switching from the old timeline to the new timeline is more a complex process for the deployer and DB Administrator than a simple migration in one timeline.

  • We would need to support two migration timelines in neutron until the Icehouse release is deprecated.

Data model impact

Some database models may need to be updated in order to have non-conflicting models based on core and service plugins.

REST API impact

None

Security impact

None

Notifications impact

None

Other end user impact

End (non-admin) users should see no impact.

Performance Impact

None

Other deployer impact

The healing migration is an online operation that must be run by the DB Administrator. Thus the deployer must co-ordinate with the DBA when upgrading or downgrading through Juno.

The healing migration will be run when migrating from Icehouse or earlier to Juno. It behaves like a normal migration, but it does not support upgrade in offline mode.

Downgrade of the healing migration does nothing. Thus all tables are present in the schema if downgrading from db_healing to a previous version.

Note: Greenfield deployment of the Juno release or later will start at the new migration timeline and therefore no healing will be involved.

Developer impact

None

Implementation

Most of the work lies in developing a robust healing migration. Alembic will be used where possible to maximize automation, but some healing may need to be manually coded.

Examples of conflicts which may need manual coding to resolve:

  • If two different migrations for two different plugins add an attribute with the same name but different type.

  • If an ENUM was modified in an earlier migration but its specification was not updated for PostgreSQL.

Assignee(s)

  • akamyshnikova

  • libosvar

  • rpodolyaka

Work Items

Dependencies

Testing

Unit (and functional?) testing of migrations shall be added. We plan to utilize the unit test framework from the graduated oslo.db package.

Documentation Impact

  • Create Release Note for this change.

  • Update Operators Guide for upgrading.

  • Update Developer Documentation for creating migration scripts.

References